2025年4月3日,麻彤辉教授、金芳芳副教授团队在Journal of Hematology & Oncology(中科院医学一区,IF=29.9)发表题为“Non-canonical small noncoding RNAs in the plasma extracellular vesicles as novel biomarkers in gastric cancer”最新成果。

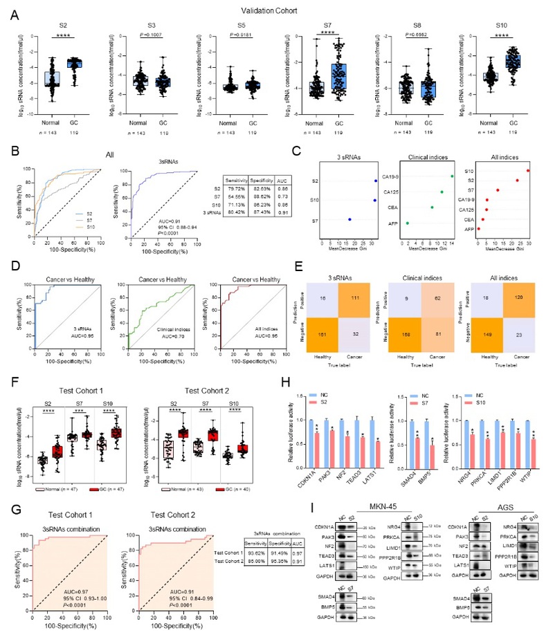
众所周知,胃癌早期诊断缺乏高灵敏生物标志物,临床诊疗面临挑战。外泌体可稳定携带肿瘤相关RNA分子,其中,非编码小RNA(sncRNAs)在癌症进展中发挥关键调控作用。由于RNA修饰(m1A、m3C等)的干扰,传统测序技术难以有效鉴定核糖体RNA来源的小RNA片段(rsRNA)和转运RNA来源的小RNA片段(tsRNA),而这类RNA分子在外泌体具有高度富集、高稳定性的特点,正在成为恶性肿瘤的理想诊断标志物。
该研究利用PANDORA-seq全景测序技术,有效克服了RNA修饰干扰,首次在血浆外泌体中系统分析了两类非经典小RNA——rsRNA和tsRNA的分子图谱,发现3种rs/tsRNA组成的分子组合在早期胃癌中表现出优异诊断效能,功能研究发现这些rs/tsRNA通过调控ErbB/Hippo信号通路参与胃癌进展。该研究建立了基于外泌体来源的非经典sncRNAs的胃癌早期诊断模型,为液体活检提供了新思路。

伟德国际1946亚洲版为第一单位,麻彤辉教授、金芳芳副教授为通讯作者,研究生李智博、陈曦、马驰原、韩艺源等参与了工作,该研究获得国家自然科学基金、江苏省优秀青年科学基金、伟德国际1946亚洲版标志性人才培养项目等资助。
原文链接:
https://link.springer.com/article/10.1186/s13045-025-01689-z?utm_source=rct_congratemailt&utm_medium=email&utm_campaign=oa_20250402&utm_content=10.1186%2Fs13045-025-01689-z
(撰稿人:金芳芳、麻彤辉;审核人:张军峰)